Упр.56.37 ГДЗ Лукашик 7-9 класс по физике (Физика)
Решение #1

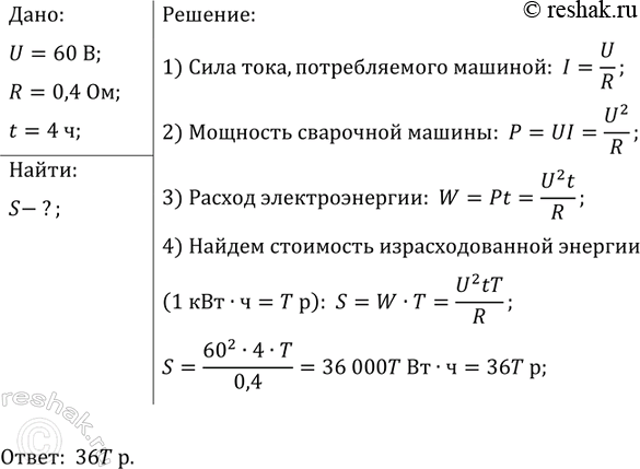
Рассмотрим вариант решения задания из учебника Лукашик, Иванова 9 класс, Просвещение:
На зажимах дуги сварочной электрической машины поддерживается напряжение 60 В. Сопротивление дуги 0, 4 Ом. Рассчитайте стоимость энергии, расходуемой при сварке, если сварка продолжалась 4 ч. Стоимость энергии Т р. за 1 кВт-ч.
Популярные решебники 9 класс Все решебники
*К сожалению, временные проблемы с публикацией комментариев с мобильных устройств.