Упр.56.24 ГДЗ Лукашик 7-9 класс по физике (Физика)
Решение #1

Рассмотрим вариант решения задания из учебника Лукашик, Иванова 9 класс, Просвещение:
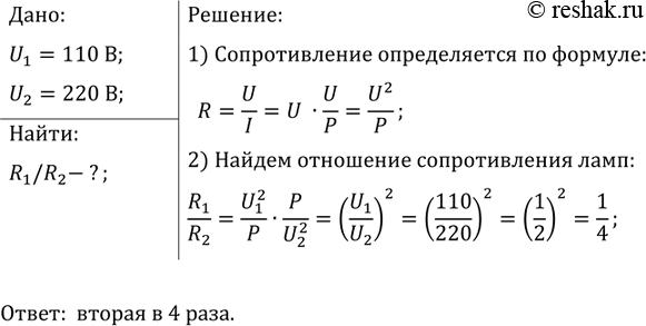
Две электрические лампы имеют одинаковые мощности. Одна из них рассчитана на напряжение 110 В, а другая — на напряжение 220 В. Какая из ламп имеет большее сопротивление; во сколько раз?
Популярные решебники 9 класс Все решебники
*К сожалению, временные проблемы с публикацией комментариев с мобильных устройств.