Упр.558 ГДЗ Мерзляк Полонский 6 класс (Математика)
Решение #1
Решение #2

Рассмотрим вариант решения задания из учебника Мерзляк, Полонский, Якир 6 класс, Вентана-Граф:
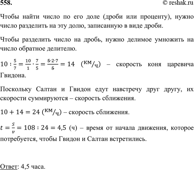
558 Из двух городов, расстояние между которыми 108 км, одновременно навстречу друг другу выехали царь Салтан и царевич Гвидон. Карета царя Салтана двигалась со скоростью 10 км/ч, что составляло 5/7 скорости. с которой на коне ехал царевич Гвидон. Через сколько часов после выезда они встретятся?
Похожие решебники
Популярные решебники 6 класс Все решебники
*размещая тексты в комментариях ниже, вы автоматически соглашаетесь с пользовательским соглашением