🔥ГДЗ под запретом?

Упр.553 ГДЗ Никольский Потапов 9 класс (Алгебра)

Решение #1

Изображение 553. Верно ли равенство:а)  sin (-пи/2)=-sin  (пи/2)б)  cos (-пи/4)=cos...

Решение #2

Изображение 553. Верно ли равенство:а)  sin (-пи/2)=-sin  (пи/2)б)  cos (-пи/4)=cos...

Рассмотрим вариант решения задания из учебника Никольский, Потапов 9 класс, Просвещение:
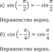
553. Верно ли равенство:
а) sin (-пи/2)=-sin (пи/2)
б) cos (-пи/4)=cos (пи/4)
*Цитирирование задания со ссылкой на учебник производится исключительно в учебных целях для лучшего понимания разбора решения задания.
*К сожалению, временные проблемы с публикацией комментариев с мобильных устройств.