🔥ГДЗ под запретом?

Упр.539 ГДЗ Пичугов Еремеева 8 класс (Русский язык)

Решение #1

Изображение 539. 1. Запишите предложения, расставляя недостающие знаки препинания. Подчеркните обособленные согласованные определения.1. Дул ветерок полный разнообразных запахов....

Рассмотрим вариант решения задания из учебника Пичугов, Еремеева 8 класс, Дрофа:
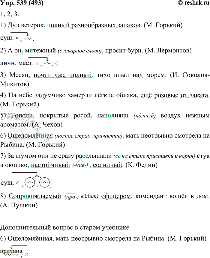
539. 1. Запишите предложения, расставляя недостающие знаки препинания. Подчеркните обособленные согласованные определения.
1. Дул ветерок полный разнообразных запахов. (М. Горький) 2. А он мятежный просит бури. (Л/. Лермонтов) 3. Месяц почти уже полный тихо плыл над морем. {И. Соколов-Микитов) 4. На небе задумчиво замерли лёгкие облака ещё розовые от заката. (М. Горький) 5. Тополи покрытые росой
наполняли воздух нежным ароматом. (Л. Чехов) 6. Ошеломлённая мать неотрывно смотрела на Рыбина. (М. Горький) 7. За шумом они не сразу расслышали стук в окошко настойчивый солидный. (К. Федин) 8. Сопровождаемый офицером комендант вошёл в дом. (А. Пушкин)
2. Составьте схемы расстановки знаков препинания в первом, втором и седьмом предложениях (см. схемы в приложении на с. 287).
3. Объясните подчёркнутые орфограммы-буквы.

1) Дул ветерок, полный разнообразных запахов. (М. Горький)
2) А он, мятежный (словарное слово), просит бури. (М. Лермонтов)
3) Месяц, почти уже полный, тихо плыл над морем. (И. Соколов-Микитов)
4) На небе задумчиво замерли лёгкие облака, ещё розовые от заката. (М. Горький)
5) Тополи, покрытые росой, наполняли (полный) воздух нежным ароматом. (А. Чехов)
6) Ошеломлённая (полное страд. причастие), мать неотрывно смотрела на Рыбина. (М. Горький)
7) За шумом они не сразу расслышали (сс на стыке приставки и корня) стук в окошко, настойчивый , солидный. (К. Федин)
8) Сопровождаемый водит) офицером, комендант вошёл в дом. (А. Пушкин)

Дополнительный вопрос в старом учебнике
6) Ошеломлённая, мать неотрывно смотрела на Рыбина. (М. Горький)
*Цитирирование задания со ссылкой на учебник производится исключительно в учебных целях для лучшего понимания разбора решения задания.
*К сожалению, временные проблемы с публикацией комментариев с мобильных устройств.