Упр.533 ГДЗ Мерзляк 9 класс (Алгебра)
Решение #1 (Учебник 2024)
Решение #2 (Учебник 2024)
Решение #3 (Учебник 2021)
Решение #4 (Учебник 2021)

Рассмотрим вариант решения задания из учебника Мерзляк, Полонская, Якир 9 класс, Просвещение:
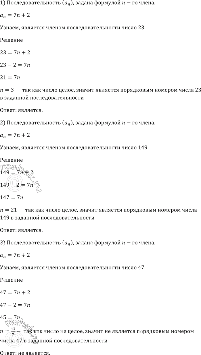
Последовательность (an) задана формулой n-го члена аn = 7n + 2. Является ли членом этой последовательности число:
1) 23; 2) 149; 3) 47?
В случае утвердительного ответа укажите номер этого члена.
В первый день мальчик прочитал 25 % всей книги, во второй — 72 % от оставшегося количества страниц, а в третий — остальные 84 страницы.
Сколько страниц в книге?
Похожие решебники
Популярные решебники 9 класс Все решебники
*К сожалению, временные проблемы с публикацией комментариев с мобильных устройств.