Задание ЕГЭ 1 Параграф 53 ГДЗ Мякишев 10 класс (Физика)
Решение #1

Рассмотрим вариант решения задания из учебника Мякишев, Буховцев 10 класс, Просвещение:
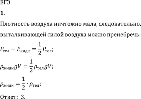
53E.1. Вес кубика в жидкости при полном погружении в 2 раза меньше, чем в воздухе. Определите отношение плотности жидкости к плотности вещества, из которого сделан кубик.
1) 4 2) 2 3) 1/2 4) 1/4
Похожие решебники
Популярные решебники 10 класс Все решебники
*К сожалению, временные проблемы с публикацией комментариев с мобильных устройств.