Упр.53.13 ГДЗ Лукашик 7-9 класс по физике (Физика)
Решение #1

Рассмотрим вариант решения задания из учебника Лукашик, Иванова 9 класс, Просвещение:
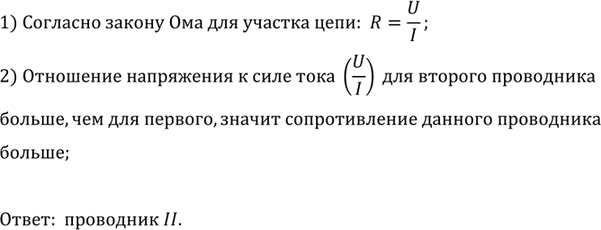
На рисунке 314 дана зависимость силы тока от напряжения для двух проводников. Какой из проводников имеет большее сопротивление?
Популярные решебники 9 класс Все решебники
*К сожалению, временные проблемы с публикацией комментариев с мобильных устройств.