🔥ГДЗ под запретом?

Упр.5.551 ГДЗ Виленкин Жохов 5 класс Часть 2, Просвещение (Математика)

Решение #1 (Учебник 2023)

Изображение Упр.5.551 ГДЗ Виленкин Жохов 5 класс Часть 2, Просвещение

Рассмотрим вариант решения задания из учебника Виленкин, Жохов, Александрова 5 класс, Просвещение:
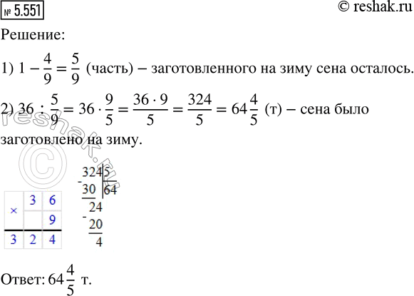
После того как 4/9 заготовленного на зиму сена было израсходовано на кормление животных, осталось 36 т. Сколько тонн сена было заготовлено на зиму?

*Цитирирование задания со ссылкой на учебник производится исключительно в учебных целях для лучшего понимания разбора решения задания.
*К сожалению, временные проблемы с публикацией комментариев с мобильных устройств.