🔥ГДЗ под запретом?

Упр.5.55 ГДЗ Виленкин Жохов 5 класс Часть 2, Просвещение (Математика)

Решение #1 (Учебник 2023)

Изображение В учебном году 34 недели. Из них 10 недель составляет самая длинная третья четверть, 7 недель — самая короткая вторая четверть, а первая четверть 9 недель. Какую часть...

Решение #2 (Учебник 2020)

Изображение В учебном году 34 недели. Из них 10 недель составляет самая длинная третья четверть, 7 недель — самая короткая вторая четверть, а первая четверть 9 недель. Какую часть...

Рассмотрим вариант решения задания из учебника Виленкин, Жохов, Александрова 5 класс, Просвещение:
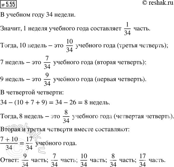
В учебном году 34 недели. Из них 10 недель составляет самая длинная третья четверть, 7 недель — самая короткая вторая четверть, а первая четверть — 9 недель. Какую часть учебного года составляет каждая четверть? Какую часть учебного года составляют вторая и третья четверти вместе?

В учебном году 34 недели. Из них 10 недель составляет самая длинная третья четверть, 7 недель — самая короткая вторая четверть, а первая четверть 9 недель. Какую часть учебного хода составляет каждая четверть? Какую часть учебного года составляют вторая и третья четверти вместе?

*Цитирирование задания со ссылкой на учебник производится исключительно в учебных целях для лучшего понимания разбора решения задания.
*К сожалению, временные проблемы с публикацией комментариев с мобильных устройств.