Упр.5.374 ГДЗ Виленкин Жохов 5 класс Часть 2, Просвещение (Математика)

Решение #1 (Учебник 2023)

Изображение Выполните действия по алгоритму:1) Приведите дробные части смешанных чисел 3 1/2 и 1 1/18 к общему знаменателю.2) Выполните вычитание полученных чисел.3) Сократите...

Решение #2 (Учебник 2023)

Изображение Выполните действия по алгоритму:1) Приведите дробные части смешанных чисел 3 1/2 и 1 1/18 к общему знаменателю.2) Выполните вычитание полученных чисел.3) Сократите...

Рассмотрим вариант решения задания из учебника Виленкин, Жохов, Александрова 5 класс, Просвещение:
Выполните действия по алгоритму:
1) Приведите дробные части смешанных чисел 3 1/2 и 1 1/18 к общему знаменателю.
2) Выполните вычитание полученных чисел.
3) Сократите дробную часть полученного результата.

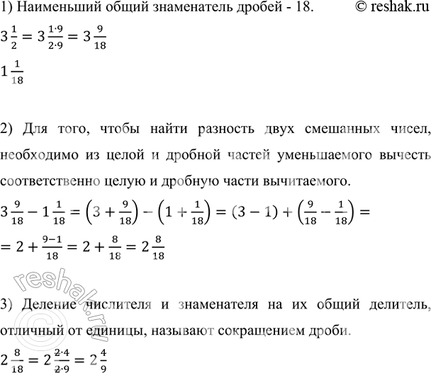
1) Наименьший общий знаменатель дробей - 18.
3 1/2=3 (1•9)/(2•9)=3 9/18
1 1/18

2) Для того, чтобы найти разность двух смешанных чисел, необходимо из целой и дробной частей уменьшаемого вычесть соответственно целую и дробную части вычитаемого.
3 9/18-1 1/18=(3+9/18)-(1+1/18)=(3-1)+(9/18-1/18)=2+(9-1)/18=2+8/18=2 8/18

3) Деление числителя и знаменателя на их общий делитель, отличный от единицы, называют сокращением дроби.
2 8/18=2 (2•4)/(2•9)=2 4/9

*Цитирирование задания со ссылкой на учебник производится исключительно в учебных целях для лучшего понимания разбора решения задания.
*размещая тексты в комментариях ниже, вы автоматически соглашаетесь с пользовательским соглашением