🔥ГДЗ под запретом?

Часть I Параграф 5 ГДЗ Рабочая тетрадь Габриелян Остроумов 10 класс (Химия)

Изображение Часть I• Вопрос 1Алкадиены – углеводороды, в молекулах которых содержатся 2 двойные C=C связи.• Вопрос 2Общая формула алкадиенов: CnH2n-2• Вопрос...
Дополнительное изображение

Рассмотрим вариант решения задания из учебника Габриелян, Остроумов, Сладков 10 класс, Просвещение:
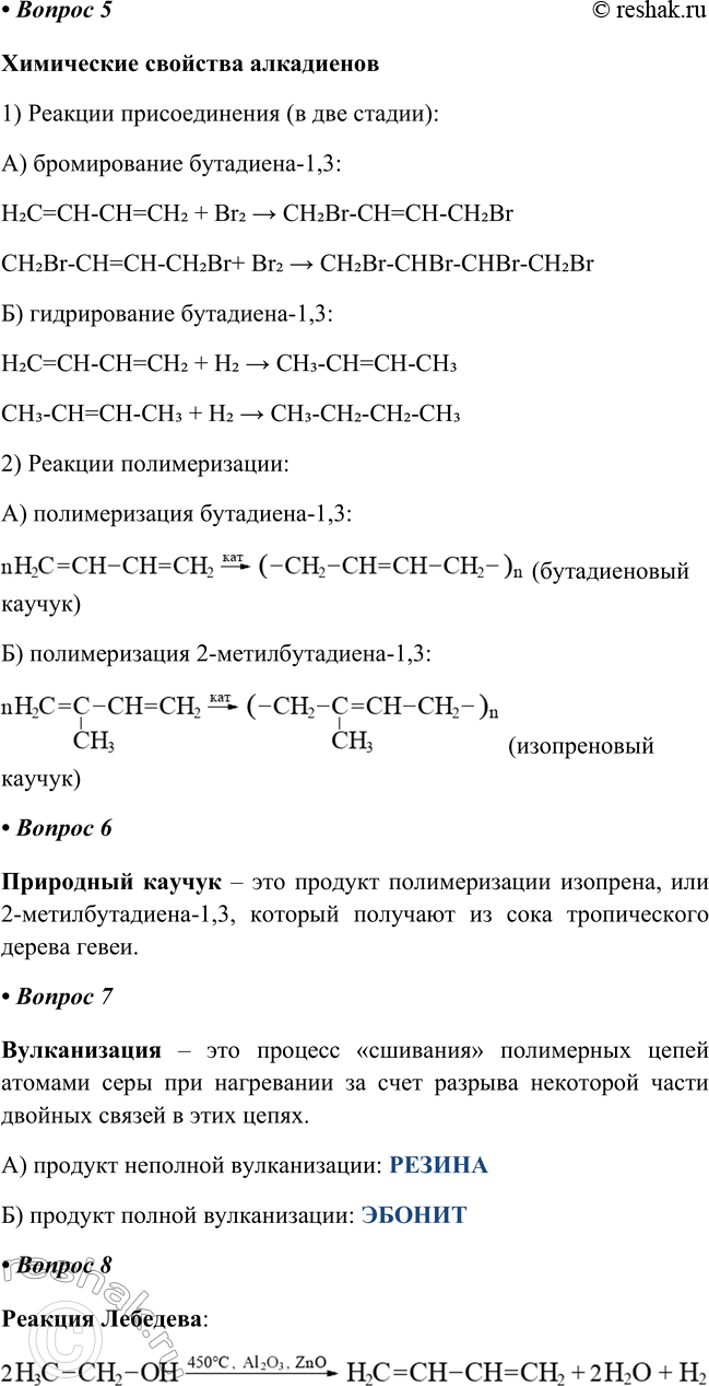
Часть I
• Вопрос 1
Алкадиены – углеводороды, в молекулах которых содержатся 2 двойные C=C связи.
• Вопрос 2
Общая формула алкадиенов: CnH2n-2
• Вопрос 3
Сопряженные диены – это диеновые углеводороды особого строения: в их молекулах две двойные связи разделены одной одинарной.
• Вопрос 4
Получение алкадиенов – реакция ДЕГИДРИРОВАНИЯ алканов.
1) Получение бутадиена-1,3:
2) Получение 2-метилбутадиена-1,3 (изопрена):
• Вопрос 5
Химические свойства алкадиенов
1) Реакции присоединения (в две стадии):
А) бромирование бутадиена-1,3:
H2C=CH-CH=CH2 + Br2 > CH2Br-CH=CH-CH2Br
CH2Br-CH=CH-CH2Br+ Br2 > CH2Br-CHBr-CHBr-CH2Br
Б) гидрирование бутадиена-1,3:
H2C=CH-CH=CH2 + H2 > CH3-CH=CH-CH3
CH3-CH=CH-CH3 + H2 > CH3-CH2-CH2-CH3
2) Реакции полимеризации:
А) полимеризация бутадиена-1,3:
(бутадиеновый каучук)
Б) полимеризация 2-метилбутадиена-1,3:
(изопреновый каучук)
• Вопрос 6
Природный каучук – это продукт полимеризации изопрена, или 2-метилбутадиена-1,3, который получают из сока тропического дерева гевеи.
• Вопрос 7
Вулканизация – это процесс «сшивания» полимерных цепей атомами серы при нагревании за счет разрыва некоторой части двойных связей в этих цепях.
А) продукт неполной вулканизации: РЕЗИНА
Б) продукт полной вулканизации: ЭБОНИТ
• Вопрос 8
Реакция Лебедева
*Цитирирование задания со ссылкой на учебник производится исключительно в учебных целях для лучшего понимания разбора решения задания.
*К сожалению, временные проблемы с публикацией комментариев с мобильных устройств.