🔥ГДЗ под запретом?

Вопрос 4 Параграф 5 ГДЗ Кузнецова Лёвкин 11 класс (Химия)

Решение #1

Изображение 4. Какой тип связи образуется между атомами с зарядами ядер +19 и +9? Составьте схему образования такого соединения.Химический элемент с порядковым номером (зарядом...

Рассмотрим вариант решения задания из учебника Кузнецова, Лёвкин, Шаталов 11 класс, Просвещение:
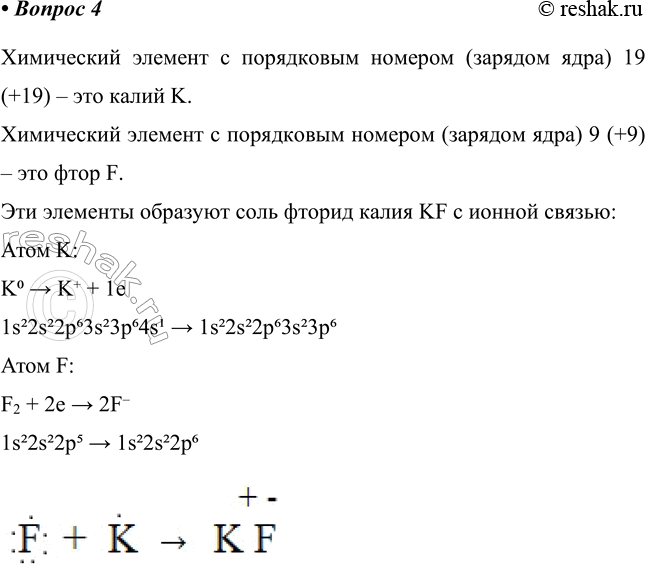
4. Какой тип связи образуется между атомами с зарядами ядер +19 и +9? Составьте схему образования такого соединения.

Химический элемент с порядковым номером (зарядом ядра) 19 (+19) – это калий K.
Химический элемент с порядковым номером (зарядом ядра) 9 (+9) – это фтор F.
Эти элементы образуют соль фторид калия KF с ионной связью:
Атом K:
K0 > K+ + 1e
1s22s22p63s23p64s1 > 1s22s22p63s23p6
Атом F:
F2 + 2e > 2F-
1s22s22p5 > 1s22s22p6
*Цитирирование задания со ссылкой на учебник производится исключительно в учебных целях для лучшего понимания разбора решения задания.
*К сожалению, временные проблемы с публикацией комментариев с мобильных устройств.