🔥ГДЗ под запретом?

Вопрос 3 Параграф 5 ГДЗ Кузнецова Лёвкин 11 класс (Химия)

Решение #1

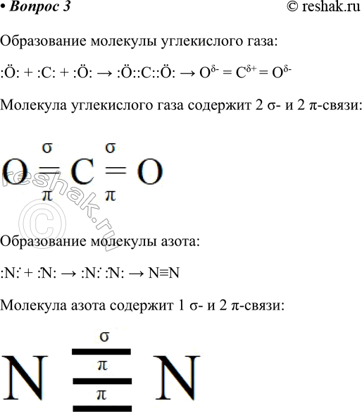
Изображение 3. Составьте электронные формулы молекул СО2, N2. Сколько o- и п-связей содержится в каждой из этих...

Рассмотрим вариант решения задания из учебника Кузнецова, Лёвкин, Шаталов 11 класс, Просвещение:
3. Составьте электронные формулы молекул СО2, N2. Сколько o- и п-связей содержится в каждой из этих молекул?
*Цитирирование задания со ссылкой на учебник производится исключительно в учебных целях для лучшего понимания разбора решения задания.
*К сожалению, временные проблемы с публикацией комментариев с мобильных устройств.