Вопрос 10 Параграф 5 ГДЗ Кузнецова Лёвкин 11 класс (Химия)

Решение #1

Изображение 10. Примените электронную теорию для объяснения электронного строения и возможностей взаимодействия атомов углерода и хлора.Углерод имеет заряд ядра +6 и 2...
Дополнительное изображение

Рассмотрим вариант решения задания из учебника Кузнецова, Лёвкин, Шаталов 11 класс, Просвещение:
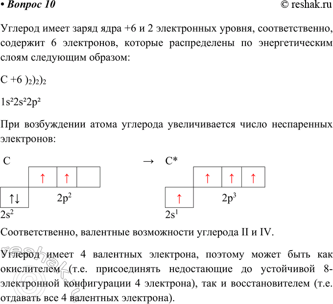
10. Примените электронную теорию для объяснения электронного строения и возможностей взаимодействия атомов углерода и хлора.
Углерод имеет заряд ядра +6 и 2 электронных уровня, соответственно, содержит 6 электронов, которые распределены по энергетическим слоям следующим образом:
C +6 )2)2)2
1s22s22p2
При возбуждении атома углерода увеличивается число неспаренных электронов
Соответственно, валентные возможности углерода II и IV.
Углерод имеет 4 валентных электрона, поэтому может быть как окислителем (т.е. присоединять недостающие до устойчивой 8-электронной конфигурации 4 электрона), так и восстановителем (т.е. отдавать все 4 валентных электрона).
Хлор имеет заряд ядра +17 и 3 электронных уровня, соответственно, содержит 17 электронов, которые распределены по энергетическим слоям следующим образом:
Cl +17 )2)8)7
1s22s22p63s23p5
При возбуждении атома хлора увеличивается число неспаренных электронов
Соответственно, валентные возможности хлора I, III, V и VII.
Хлор имеет 7 валентных электронов, поэтому является сильным окислителем (т.е. присоединяет недостающий до устойчивой 8-электронной конфигурации 1 электрон).
*Цитирирование задания со ссылкой на учебник производится исключительно в учебных целях для лучшего понимания разбора решения задания.
*размещая тексты в комментариях ниже, вы автоматически соглашаетесь с пользовательским соглашением