Упр.483 ГДЗ Мерзляк Полонский 6 класс (Математика)
Решение #1
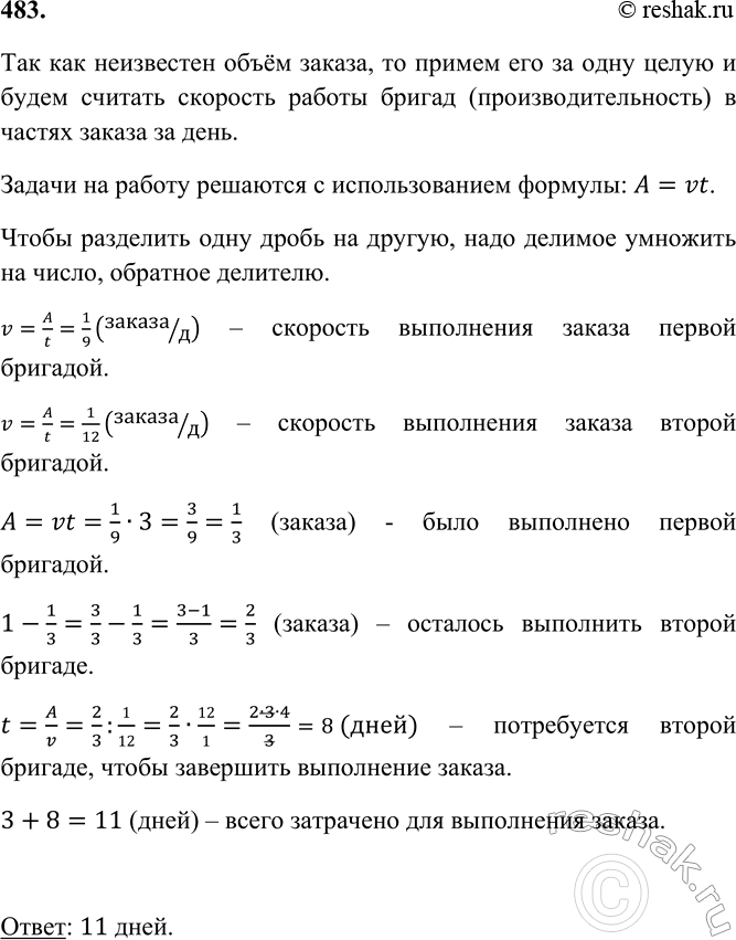
Решение #2

Рассмотрим вариант решения задания из учебника Мерзляк, Полонский, Якир 6 класс, Вентана-Граф:
483 Первая бригада может выполнить заказ за 9 дней, а вторая ? за 12 дней. Сначала три дня работала первая бригада, а затем ее заменила вторая. За сколько дней был выполнен заказ?
Похожие решебники
Популярные решебники 6 класс Все решебники
*размещая тексты в комментариях ниже, вы автоматически соглашаетесь с пользовательским соглашением