Задание 48 ГДЗ Рабочая тетрадь Рамзаева 4 класс (Русский язык)
Решение #1

Рассмотрим вариант решения задания из учебника Рамзаева, Савинкина 4 класс, Просвещение:
48. Прочитай текст.
На краю леса
Выше и выше над лесом солнце.
Вышла на край леса старая лосиха с длинноногим новорождённым лосёнком...
Учится бегать маленький лосёнок. Спотыкаются о высокие кочки его длинные ноги.
Ласково пригревает в редком лесу весеннее солнышко. Уже надулись на деревьях душистые клейкие почки. Из надломленной лосями берёзовой ветви прозрачными каплями сочится сладкий сок.
Отражая высокое небо, синими кажутся в лесу весенние лужи...
Золотистыми пуховками распустились кустики ивы. Под деревьями зеленеют обросшие брусничником кочки.
Хорошо пахнет в весеннем лесу!
Задремала на солнышке старая лосиха. Чутко слышит она каждый шорох, каждый тревожный звук.
(И. Соколов-Микитов)
Обозначь падеж и склонение имён существительных с безударными окончаниями.
Проверьте работу друг друга.
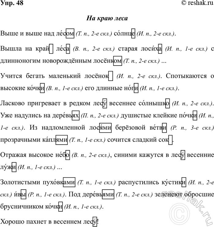
На краю леса
Выше и выше над лесом (Т. п., 2-е скл.) солнце (И. п., 2-е скл.).
Вышла на край леса (В. п., 2-е скл.) старая лосиха (И. п., 1-е скл.) с длинноногим новорождённым лосёнком (Т. п., 2-е скл.) ...
Учится бегать маленький лосёнок (И. п., 2-е скл.). Спотыкаются о высокие кочки (В. п., 1-е скл.) его длинные ноги (И. п., 1-е скл.).
Ласково пригревает в редком лесу весеннее солнышко (И. п., 2-е скл.). Уже надулись на деревьях (П. п., 2-е скл.) душистые клейкие почки (И. п., 1-е скл.). Из надломленной лосями берёзовой ветви (Р. п., 3-е скл.) прозрачными каплями (Т. п., 1-е скл.) сочится сладкий сок .
Отражая высокое небо (В. п., 2-е скл.), синими кажутся в лесу весенние лужи (И. п., 1-е скл.) ...
Золотистыми пуховками (Т. п., 1-е скл.) распустились кустики (И. п., 2-е скл.) ивы (Р. п., 1-е скл.). Под деревьями (Т. п., 2-е скл.) зеленеют обросшие брусничником кочки (И. п., 1-е скл.).
Хорошо пахнет в весеннем лесу?!
Похожие решебники
Популярные решебники 4 класс Все решебники
*К сожалению, временные проблемы с публикацией комментариев с мобильных устройств.