🔥ГДЗ под запретом?

Пункт 46 Часть 2 ГДЗ Рабочая тетрадь Ткачёва Виленкин 5 класс (Математика)

Изображение 1. Запишите в виде обыкновенной дроби частное:а) 0,56 : 8;   б) 0,3 : 6;   в) 2,16 : 3;   г) 1,746 : 9.2. Выполните деление:а) 10,32 : 4;   в) 0,133 : 7; б) 5,76...
Дополнительное изображение

Рассмотрим вариант решения задания из учебника Ткачёва, Виленкин 5 класс, Просвещение:
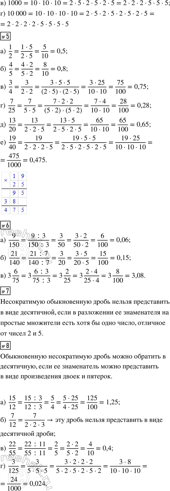
1. Запишите в виде обыкновенной дроби частное:
а) 0,56 : 8; б) 0,3 : 6; в) 2,16 : 3; г) 1,746 : 9.
2. Выполните деление:
а) 10,32 : 4; в) 0,133 : 7;
б) 5,76 : 9; г) 2,418 : 6.
3. Вычислите:
а) 2,736 : 8; б) 0,5278 : 13; в) 741,6 : 24.
4. Запишите разложение на простые множители:
а) 10; б) 100; в) 1000; г) 10 000.
5. Представьте обыкновенную дробь в виде десятичной.
а) 1/2; б) 4/5; в) 3/4; г) 7/25; д) 13/20; е) 19/40.
6. Сократите обыкновенную дробь и представьте ее в виде десятичной:
а) 9/150; б) 21/140; в) 3 6/75.
7. Заполните пропуски: «___ обыкновенную дробь нельзя представить в виде десятичной, если в разложении её знаменателя на простые множители есть хотя бы одно число, отличное от чисел __ и __».
8. Выясните, можно ли данную дробь представить в виде десятичной; если это возможно — запишите её в виде десятичной:
а) 15/12; б) 7/12; в) 22/55; г) 3/125.
*Цитирирование задания со ссылкой на учебник производится исключительно в учебных целях для лучшего понимания разбора решения задания.
*К сожалению, временные проблемы с публикацией комментариев с мобильных устройств.