🔥ГДЗ под запретом?

Упр.452 ГДЗ Львова Львов 8 класс (Русский язык)

Решение #1

Изображение 452. 1 . Спишите, раскрывая скобки, вставляя пропущенные буквы и знаки препинания. Читая предложения, соблюдайте звательную интонацию. Укажите распространённые и...
Дополнительное изображение

Рассмотрим вариант решения задания из учебника Львова, Львов 8 класс, Мнемозина:
452. 1 . Спишите, раскрывая скобки, вставляя пропущенные буквы и знаки препинания. Читая предложения, соблюдайте звательную интонацию. Укажите распространённые и нераспространённые обращения.
1) Хр_ни меня мой талисман хр_ни меня во дни г_ненья во дни р_скаянья влненья: ты в день п_чали был мне дан. (А. Пушкин) 2) П_вец любви п_вец богов скажи мне, что такое слава? (А. Пушкин) 3) Ст_рик о прошлом поз_будь. (М. Лермонтов) 4) Отец отец остав_ угрозы свою Тамару (не, ни)бр_ни. (М. Лермонтов) 5) ПІ_роко ты Русь по лицу земли (в)кр_се царстве(н, нн)ой развернулася. (И. Никитин) 6) Как я люблю товарищ(?) мой весны р_скошной пов_ленье. (К. Батюшков) 7) Пр_вет тебе мой край родной с твоими тёмн_ми лесами. (С. Дрожжин) 8) Добрые люди сп_койно вы жили милую доч(?) свою нежно любили. (Н. Некрасов) 9) Пр_рода-мать когда(б) таких людей ты ин_гда (не, ни)посылала миру, заглохла(б) нива жизни... (Н. Некрасов) 10) Город чудный город древний ты вм_стил в свои концы и п_сады и деревни и п_латы и дв_рцы. (Ф. Глинка) 11) Пр_вет тебе мой бедный клён прости что я тебя обид_л. (С. Есенин) 12) Разве ты (не, ни)хочешь перс_янка ув_дать д_лёкий синий край? (С. Есенин)
1) Храни меня, мой талисман, храни меня во дни гоненья, во дни раскаянья, волненья: ты в день печали был мне дан. (А. Пушкин)
2) Певец любви, певец богов, скажи мне, что такое слава? (А. Пушкин)
3) Старик, о прошлом позабудь. (М. Лермонтов)
4) Отец, отец, оставь угрозы, свою Тамару не брани. (М. Лермонтов)
5) Широко ты, Русь, по лицу земли в красе царственной развернулася. (И. Никитин)
6) Как я люблю, товарищ мой, весны роскошной повеленье. (К. Батюшков)
7) Привет тебе, мой край родной, с твоими тёмными лесами. (С. Дрожжин)
8) Добрые люди, спокойно вы жили, милую дочь свою нежно любили. (Н. Некрасов)
9) Природа-мать, когда б таких людей ты иногда не посылала миру, заглохла б нива жизни… (Н. Некрасов)
10) Город чудный, город древний, ты вместил в свои концы, и посады, и деревни, и палаты, и дворцы. (Ф. Глинка)
11) Привет тебе, мой бедный клён, прости, что я тебя обидел. (С. Есенин)
12) Разве ты не хочешь, персиянка, увидать далёкий синий край? (С. Есенин)
2. В каких предложениях использован приём риторического обращения? Приведите примеры обращения-олицетворения.
Приём риторического обращения использован в 1, 5, 7, 9, 10, 11 предложениях.
Обращения-олицетворения: мой талисман; Русь; мой край родной; природа-мать; город чудный, город древний; мой бедный клён.
3. Определите лексическое значение выделенных слов. Проверьте себя по толковому словарику.
Талисман – в суеверных представлениях: предмет, приносящий его обладателю счастье, удачу.
Раскаянье – чувство сожаления по поводу своего поступка, проступка.
Роскошный – 1) отличающийся роскошью, богатством; 2) разг. Очень хороший.
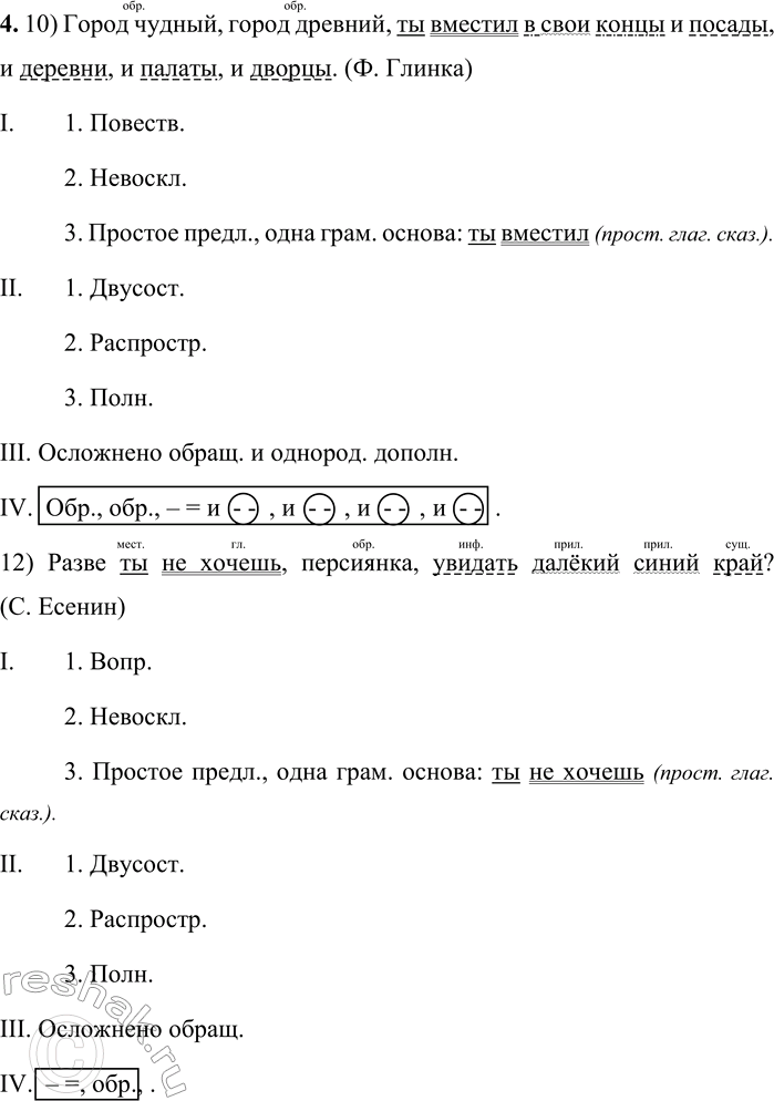
4. Проведите синтаксический разбор десятого и двенадцатого предложений.
10) Город чудный, город древний, ты вместил в свои концы и посады, и деревни, и палаты, и дворцы. (Ф. Глинка)
I. 1. Повеств.
2. Невоскл.
3. Простое предл., одна грам. основа: ты вместил (прост. глаг. сказ.).
II. 1. Двусост.
2. Распростр.
3. Полн.
III. Осложнено обращ. и однород. дополн.
IV. Обр., обр., – = и - - , и - - , и - - , и - - .
12) Разве ты не хочешь, персиянка, увидать далёкий синий край? (С. Есенин)
I. 1. Вопр.
2. Невоскл.
3. Простое предл., одна грам. основа: ты не хочешь (прост. глаг. сказ.).
II. 1. Двусост.
2. Распростр.
3. Полн.
III. Осложнено обращ.
IV. – =, обр., .
*Цитирирование задания со ссылкой на учебник производится исключительно в учебных целях для лучшего понимания разбора решения задания.
*К сожалению, временные проблемы с публикацией комментариев с мобильных устройств.