🔥ГДЗ под запретом?

Лабораторный опыт Параграф 44 ГДЗ Рудзитис Фельдман 8 класс (Химия)

Решение #1

Изображение Лабораторный опыт. Взаимодействие гидроксида цинка с растворами кислот и щелочей1) Получите гидроксид цинка. Для этого в две пробирки налейте по 1 мл раствора с...

Рассмотрим вариант решения задания из учебника Рудзитис, Фельдман 8 класс, Просвещение:
Лабораторный опыт. Взаимодействие гидроксида цинка с растворами кислот и щелочей
1) Получите гидроксид цинка. Для этого в две пробирки налейте по 1 мл раствора с массовой долей NaOH 5% и затем добавьте раствор сульфата цинка до выпадения белого осадка Zn(OH)2.
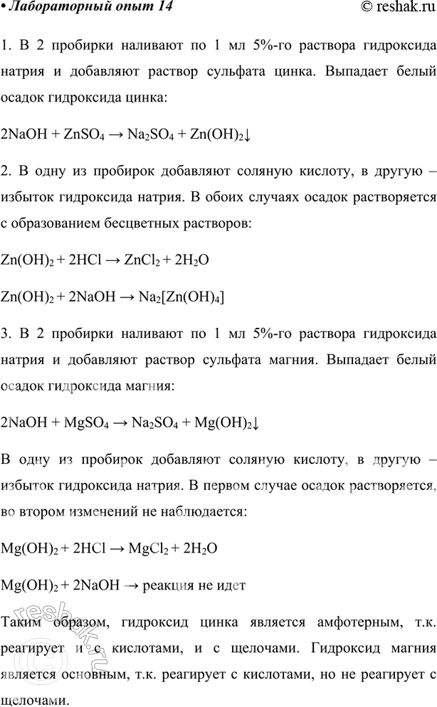
В 2 пробирки наливают по 1 мл 5%-го раствора гидроксида натрия и добавляют раствор сульфата цинка. Выпадает белый осадок гидроксида цинка:
2NaOH + ZnSO4 > Na2SO4 + Zn(OH)2v
2) В одну пробирку с осадком гидроксида цинка прилейте серную или соляную кислоту. В другую пробирку добавьте избыток гидроксида натрия и встряхните.
• Что происходит в каждой из пробирок?
В одну из пробирок добавляют соляную кислоту, в другую – избыток гидроксида натрия. В обоих случаях осадок растворяется с образованием бесцветных растворов:
Zn(OH)2 + 2HCl > ZnCl2 + 2H2O
Zn(OH)2 + 2NaOH > Na2[Zn(OH)4]
3) Для сравнения получите в двух пробирках гидроксид магния. К осадку в первой пробирке добавьте кислоту, а к осадку во второй - избыток щёлочи.
• Напишите уравнения реакций, при помощи которых можно получить: а) гидроксид цинка; б) гидроксид магния.
В 2 пробирки наливают по 1 мл 5%-го раствора гидроксида натрия и добавляют раствор сульфата магния. Выпадает белый осадок гидроксида магния:
2NaOH + MgSO4 > Na2SO4 + Mg(OH)2v
• Напишите уравнения реакций гидроксида цинка: а) с соляной кислотой; б) с гидроксидом натрия.
В одну из пробирок добавляют соляную кислоту, в другую – избыток гидроксида натрия. В первом случае осадок растворяется, во втором изменений не наблюдается:
Mg(OH)2 + 2HCl > MgCl2 + 2H2O
Mg(OH)2 + 2NaOH > реакция не идет
• Чем отличается по своим свойствам гидроксид цинка от гидроксида магния?
Таким образом, гидроксид цинка является амфотерным, т.к. реагирует и с кислотами, и с щелочами. Гидроксид магния является основным, т.к. реагирует с кислотами, но не реагирует с щелочами.
*Цитирирование задания со ссылкой на учебник производится исключительно в учебных целях для лучшего понимания разбора решения задания.
*К сожалению, временные проблемы с публикацией комментариев с мобильных устройств.