Упр.44.19 ГДЗ Лукашик 7-9 класс по физике (Физика)
Решение #1

Рассмотрим вариант решения задания из учебника Лукашик, Иванова 8 класс, Просвещение:
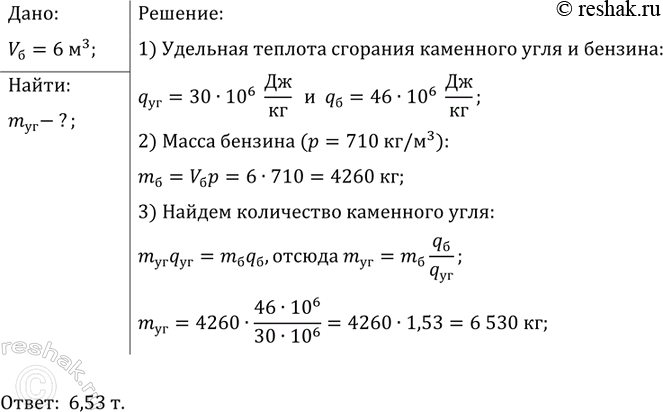
Сколько каменного угля нужно сжечь, чтобы получить столько же энергии, сколько ее выделяется при сгорании бензина объемом 6 м3?
Популярные решебники 8 класс Все решебники
*К сожалению, временные проблемы с публикацией комментариев с мобильных устройств.