Упр.422 ГДЗ Мерзляк Полонский 6 класс (Математика)
Решение #1
Решение #2

Рассмотрим вариант решения задания из учебника Мерзляк, Полонский, Якир 6 класс, Вентана-Граф:
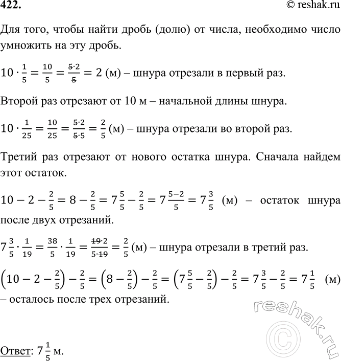
422 От шнура длиной 10 м отрезали 1/5 его длины, затем ? 1/25 начальной длины, а потом ? 1/19 того, что осталось. Сколько метров шнура осталось после этих трех операций?
Похожие решебники
Популярные решебники 6 класс Все решебники
*К сожалению, временные проблемы с публикацией комментариев с мобильных устройств.