Упр.42.54 ГДЗ Мерзляк 10 класс Базовый уровень (Алгебра)
Решение #1

Рассмотрим вариант решения задания из учебника Мерзляк, Номировский, Полонский 10 класс, Вентана-Граф:
42.54. Решите уравнение:
1) 2cos^2(x)=3sin(x)+2; 9) 2,5sin(2x)-sin^2(x)=2;
2) cos(2x)+sin(x)=0; 10) cos^2(x/2)-1,5sin(x)=1;
3) 2cos(2x)-3cos(x)+2=0; 11) 5sin(2x)-2sin(x)=0;
4) 2sin(2x)=tg(x)+ctg(x); 12) sin(2x)=cos^4(x/2)-sin^4(x/2);
5) 3tg^2(x)-8cos^2(x)+1=0; 13) sin(x)+sin(5x)=0;
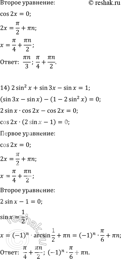
6) 2tg(x)+3ctg(x)=5; 14) 2sin^2(x)+sin(3x)-sin(x)=1;
7) sin(x)+2cos(x)=0; 15) cos(2x)+cos(6x)=3cos(4x);
8) 3sin^2(x)+sin(x)cos(x)=2cos^2(x); 16) cos(x)-cos(3x)=v2sin(2x).
Похожие решебники
Популярные решебники 10 класс Все решебники
*размещая тексты в комментариях ниже, вы автоматически соглашаетесь с пользовательским соглашением