Упр.41.6 ГДЗ Мерзляк 10 класс Углубленный уровень (Алгебра)
Решение #1

Рассмотрим вариант решения задания из учебника Мерзляк, Номировский, Поляков 10 класс, Просвещение:
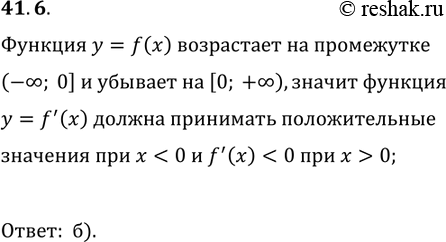
41.6. На рисунке 41.12 изображён график функции y=f(x), определённой на R. Среди приведённых на рисунке 41.13 графиков укажите тот, который может быть графиком функции y=f'(x).
Похожие решебники
Популярные решебники 10 класс Все решебники
*размещая тексты в комментариях ниже, вы автоматически соглашаетесь с пользовательским соглашением