Упр.41.18 ГДЗ Лукашик 7-9 класс по физике (Физика)
Решение #1

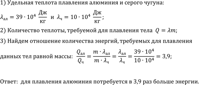
Рассмотрим вариант решения задания из учебника Лукашик, Иванова 8 класс, Просвещение:
Болванки из алюминия и серого чугуна одинаковой массы нагреты до температуры их плавления. Для плавления какого из этих тел потребуется больше энергии? Во сколько раз?
Популярные решебники 8 класс Все решебники
*К сожалению, временные проблемы с публикацией комментариев с мобильных устройств.