Упр.40.37 ГДЗ Лукашик 7-9 класс по физике (Физика)
Решение #1
Решение #2

Рассмотрим вариант решения задания из учебника Лукашик, Иванова 8 класс, Просвещение:
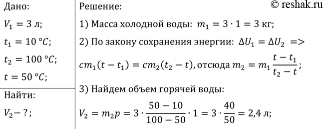
Чтобы вымыть посуду, мальчик налил в таз 3 л воды, температура которой равна 10 °С. Сколько литров кипятка (при 100 °С) нужно долить в таз, чтобы температура воды в нем стала равной 50 °С?
В старом учебнике:
а) Мальчик вычислил, что при нагревании воды от 15 °С до кипения (при 100 °С) внутренняя энергия ее увеличится на 178, 5 кДж. Какова масса нагреваемой воды?
б) Когда в бак умывальника с водой добавили еще 3 л воды при 100 °С и перемешали всю воду, то температура воды в баке стала равна 35 °С. Пренебрегая потерями теплоты на нагревание бака и окружающей среды, определите начальный объем воды в баке.
в) Чтобы вымыть посуду, мальчик налил в таз 3 л воды, температура которой равна 10 °С. Сколько литров кипятка (при 100 °С) нужно долить в таз, чтобы температура воды в нем стала равной 50 °С?
г) Для купания ребенка в ванну налили 4 ведра (40 л) холодной воды, температура которой была равна 6 °С, а затем долили горячую воду температурой 96 °С. Определите массу долитой воды, если температура воды в ванне стала равной 36 °С. (Расчет производите без учета нагревания ванны и окружающей среды.)
Популярные решебники 8 класс Все решебники
*К сожалению, временные проблемы с публикацией комментариев с мобильных устройств.