Упр.4.87 ГДЗ Виленкин Жохов 5 класс Часть 1, Просвещение (Математика)

Решение #1 (Учебник 2023)

Изображение Чему равна площадь прямоугольника, если одна его сторона 60 см, а другая в 3 раза меньше? Выразите эту площадь в квадратных дециметрах.Известно, что одна сторона...

Решение #2 (Учебник 2023)

Изображение Чему равна площадь прямоугольника, если одна его сторона 60 см, а другая в 3 раза меньше? Выразите эту площадь в квадратных дециметрах.Известно, что одна сторона...

Рассмотрим вариант решения задания из учебника Виленкин, Жохов, Александрова 5 класс, Просвещение:
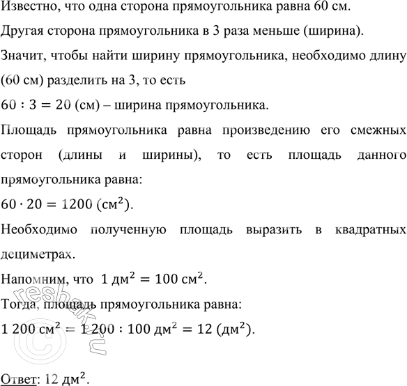
Чему равна площадь прямоугольника, если одна его сторона 60 см, а другая в 3 раза меньше? Выразите эту площадь в квадратных дециметрах.
Известно, что одна сторона прямоугольника равна 60 см.
Другая сторона прямоугольника в 3 раза меньше (ширина).
Значит, чтобы найти ширину прямоугольника, необходимо длину (60 см) разделить на 3, то есть
60:3=20 (см) – ширина прямоугольника.
Площадь прямоугольника равна произведению его смежных сторон (длины и ширины), то есть площадь данного прямоугольника равна:
60•20=1200 (см^2).
Необходимо полученную площадь выразить в квадратных дециметрах.
Напомним, что 1 дм^2=100 см^2.
Тогда, площадь прямоугольника равна:
1 200 см^2=1 200:100 дм^2=12 (дм^2).
Ответ: 12 дм^2.

*Цитирирование задания со ссылкой на учебник производится исключительно в учебных целях для лучшего понимания разбора решения задания.
*размещая тексты в комментариях ниже, вы автоматически соглашаетесь с пользовательским соглашением