Упр.4.86 ГДЗ Дорофеев Шарыгин 6 класс (Математика)
Решение #1

Рассмотрим вариант решения задания из учебника Дорофеев, Шарыгин, Суворова 6 класс, Просвещение:
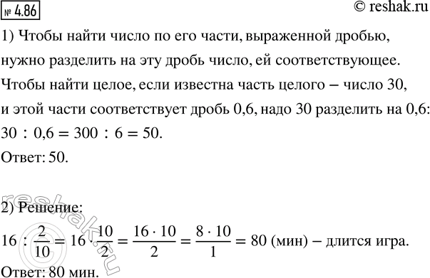
4.86. Ответьте на вопросы:
1) По какому правилу находят целое по его части?
Известна часть целого - число 30. Этой части соответствует дробь 0,6. Как найти целое?
2) Сколько минут длится игра, если её часть, например, две десятых, составляет 16 мин?
Популярные решебники 6 класс Все решебники
*К сожалению, временные проблемы с публикацией комментариев с мобильных устройств.