Упр.4.62 ГДЗ Дорофеев Суворова 7 класс (Алгебра)
Решение #1

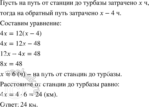
Рассмотрим вариант решения задания из учебника Дорофеев, Суворова, Бунимович 7 класс, Просвещение:
От железнодорожной станции до турбазы туристы шли со скоростью 4 км/ч. Обратно они ехали на велосипедах со скоростью 12 км/ч и затратили на дорогу на 4 ч меньше. Чему равно расстояние от станции до турбазы?
Популярные решебники 7 класс Все решебники
*размещая тексты в комментариях ниже, вы автоматически соглашаетесь с пользовательским соглашением