Упр.4.55 ГДЗ Дорофеев Суворова 7 класс (Алгебра)
Решение #1

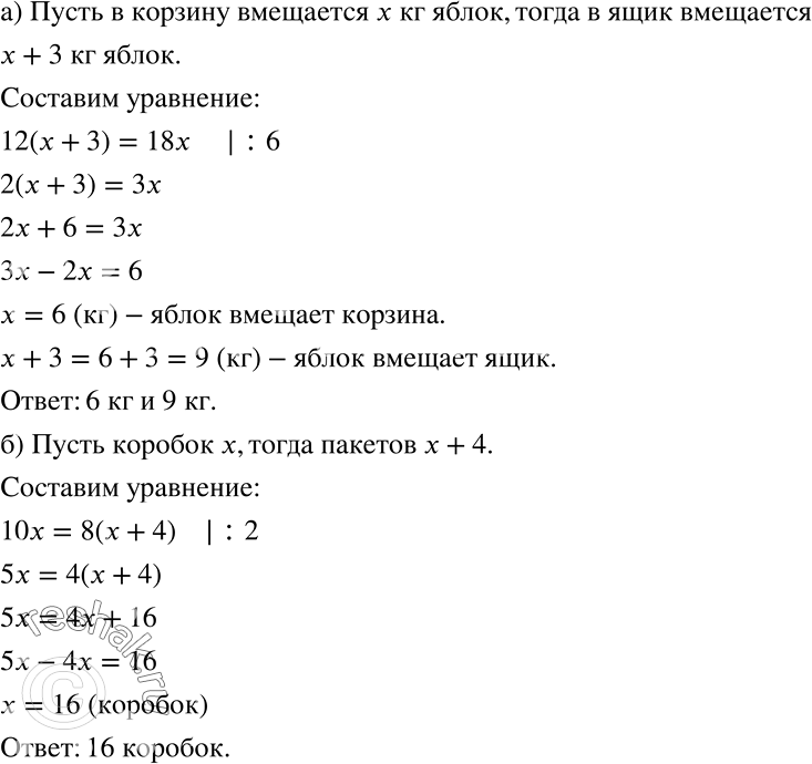
Рассмотрим вариант решения задания из учебника Дорофеев, Суворова, Бунимович 7 класс, Просвещение:
а) В 12 ящиков можно разложить такое же количество яблок, что и в 18 корзин. Определите, сколько килограммов яблок вмещает ящик и сколько корзина, если известно, что в ящик вмещается на 3 кг яблок больше, чем в корзину.
б) Имеющиеся конфеты разложили в коробки по 10 штук в каждую и в пакеты по 8 штук в каждый. Коробок получилось на 4 меньше, чем пакетов. Определите, сколько получилось коробок, если известно, что во всех коробках вместе упаковано столько же конфет, сколько во всех пакетах.
Популярные решебники 7 класс Все решебники
*размещая тексты в комментариях ниже, вы автоматически соглашаетесь с пользовательским соглашением