Упр.4.52 ГДЗ Дорофеев Суворова 9 класс (Алгебра)
Решение #1

Рассмотрим вариант решения задания из учебника Дорофеев, Суворова, Бунимович 9 класс, Просвещение:
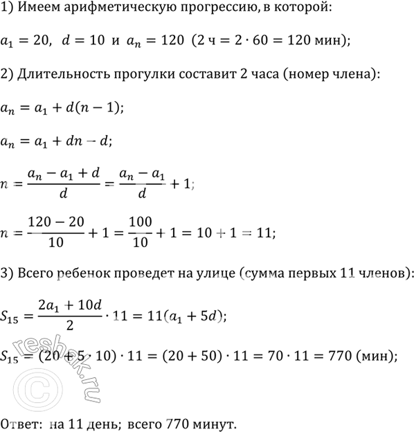
Продолжительность прогулки грудного ребёнка в первый день составляет 20 мин. Затем она увеличивается ежедневно на 10 мин и доводится до 2 ч в день. На какой по счёту день длительность прогулки достигнет 2 ч и сколько всего времени за эти дни ребёнок проведёт на воздухе?
Популярные решебники 9 класс Все решебники
*К сожалению, временные проблемы с публикацией комментариев с мобильных устройств.