Упр.4.35 ГДЗ Дорофеев Шарыгин 5 класс (Математика)
Решение #1

Рассмотрим вариант решения задания из учебника Дорофеев, Шарыгин, Суворова 5 класс, Просвещение:
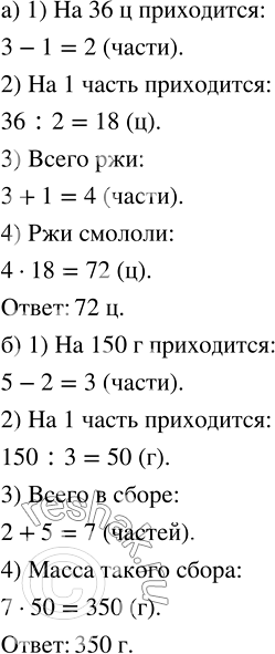
а) При помоле на каждые 3 части муки получается 1 часть отходов. Сколько смололи ржи, если муки получилось на 36 ц больше, чем отходов? Подсказка. Воспользуйтесь рисунком 4.8.
б) Для сбора из лекарственных трав берут 2 части шалфея и 5 частей ромашки. Какова масса такого сбора, если в нём шалфея на 150 г меньше, чем ромашки?
Популярные решебники 5 класс Все решебники
*К сожалению, временные проблемы с публикацией комментариев с мобильных устройств.