🔥ГДЗ под запретом?

Упр.4.34 ГДЗ Виленкин Жохов 5 класс Часть 1, Просвещение (Математика)

Решение #1 (Учебник 2023)

Изображение У Павлика и Ромы была удачная рыбалка. Они поймали 12 окуней, 18 плотвичек и 10 подлещиков. Сколько рыб поймал каждый, если улов Павлика оказался в 4 раза меньше улова...

Решение #2 (Учебник 2023)

Изображение У Павлика и Ромы была удачная рыбалка. Они поймали 12 окуней, 18 плотвичек и 10 подлещиков. Сколько рыб поймал каждый, если улов Павлика оказался в 4 раза меньше улова...
Дополнительное изображение

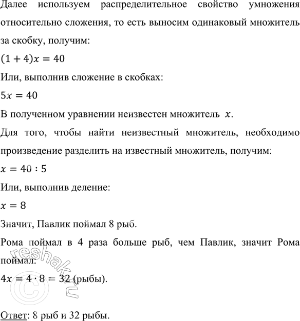
Рассмотрим вариант решения задания из учебника Виленкин, Жохов, Александрова 5 класс, Просвещение:
У Павлика и Ромы была удачная рыбалка. Они поймали 12 окуней, 18 плотвичек и 10 подлещиков. Сколько рыб поймал каждый, если улов Павлика оказался в 4 раза меньше улова Ромы?


*Цитирирование задания со ссылкой на учебник производится исключительно в учебных целях для лучшего понимания разбора решения задания.
*К сожалению, временные проблемы с публикацией комментариев с мобильных устройств.