Упр.4.15 ГДЗ Дорофеев Суворова 9 класс (Алгебра)
Решение #1

Рассмотрим вариант решения задания из учебника Дорофеев, Суворова, Бунимович 9 класс, Просвещение:
Найдите первые десять членов последовательности и опишите её словами:
а) b_n = (-1)^n;
б) x_n = ((-1)^(n-1))/10;
в) y_n = (-1)^(n+1) + 1;
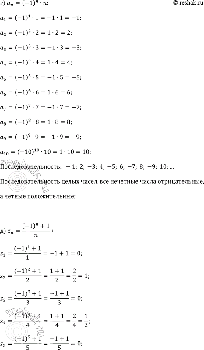
г) a_n = (-1)^n · n;
д) z_n = ((-1)^n + 1)/n;
е) c_n = 3^(-1)^n.
Популярные решебники 9 класс Все решебники
*размещая тексты в комментариях ниже, вы автоматически соглашаетесь с пользовательским соглашением