Упр.4.123 ГДЗ Дорофеев Суворова 9 класс (Алгебра)
Решение #1

Рассмотрим вариант решения задания из учебника Дорофеев, Суворова, Бунимович 9 класс, Просвещение:
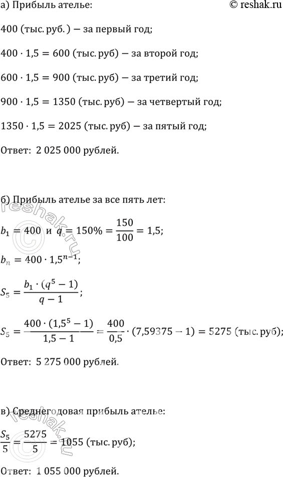
Новое ателье в первый год своей деятельности получило прибыль 400 тыс. р., а в течение следующих пяти лет его прибыль возрастала примерно на 50% в год.
а) Какую прибыль получило ателье за пятый год своей деятельности?
б) Какую прибыль получило ателье за все пять лет?
в) Какова была его среднегодовая прибыль?
Популярные решебники 9 класс Все решебники
*К сожалению, временные проблемы с публикацией комментариев с мобильных устройств.