Упр.397 ГДЗ Мерзляк Полонский 5 класс (Математика)
Решение #1 (Учебник 2024)
Решение #2 (Учебник 2019)
Решение #3 (Учебник 2019)

Рассмотрим вариант решения задания из учебника Мерзляк, Полонский, Якир 5 класс, Просвещение:
Найдите периметр прямоугольника, соседние стороны которого равны 13 мм и 17 мм.
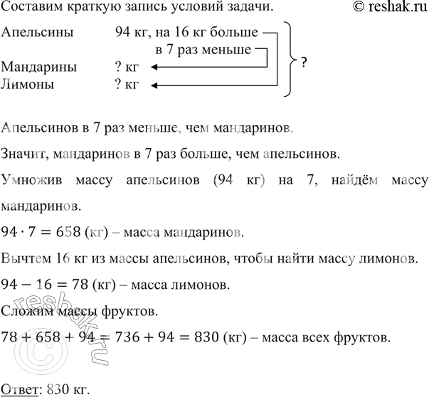
В школу завезли апельсины, мандарины и лимоны. Апельсинов было 94 кг, что в 7 раз меньше, чем мандаринов, и на 16 кг больше, чем лимонов. Сколько всего килограммов фруктов завезли в школу?
Похожие решебники
Популярные решебники 5 класс Все решебники
*К сожалению, временные проблемы с публикацией комментариев с мобильных устройств.