Упр.396 ГДЗ Мерзляк Полонский 6 класс (Математика)
Решение #1
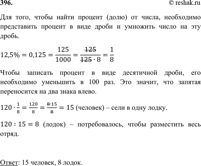
Решение #2

Рассмотрим вариант решения задания из учебника Мерзляк, Полонский, Якир 6 класс, Вентана-Граф:
396 Отряд из 120 человек отправился в поход на лодках. В каждую лодку село 12,5% отряда. Сколько человек было в каждой лодке? На скольких лодках отряд отправился в поход?
Похожие решебники
Популярные решебники 6 класс Все решебники
*К сожалению, временные проблемы с публикацией комментариев с мобильных устройств.