Упр.39 ГДЗ Бунимович Кузнецова 6 класс (Математика)

Решение #1 (Учебник 2023)

Изображение Ученик взял в библиотеке интересную книгу. В ней 75 страниц. В первый день он прочитал 3/5 всей книги, во второй — 2/5 оставшихся страниц. Сколько страниц ему осталось...

Решение #2 (Учебник 2014)

Изображение Ученик взял в библиотеке интересную книгу. В ней 75 страниц. В первый день он прочитал 3/5 всей книги, во второй — 2/5 оставшихся страниц. Сколько страниц ему осталось...

Рассмотрим вариант решения задания из учебника Бунимович, Кузнецова, Минаева 6 класс, Просвещение:
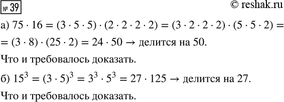
Не выполняя арифметических действий, докажите, что:
а) произведение 75 · 16 делится на 50; б) степень 15^3 делится на 27.

Ученик взял в библиотеке интересную книгу. В ней 75 страниц. В первый день он прочитал 3/5 всей книги, во второй — 2/5 оставшихся страниц. Сколько страниц ему осталось прочитать?

*Цитирирование задания со ссылкой на учебник производится исключительно в учебных целях для лучшего понимания разбора решения задания.
*К сожалению, временные проблемы с публикацией комментариев с мобильных устройств.