Упр.38.16 Часть 2 ГДЗ Мордкович Семенов 7 класс (Алгебра)
Решение #1 (Учебник 2025)

Рассмотрим вариант решения задания из учебника Мордкович, Семенов, Александрова 7 класс, Бином:
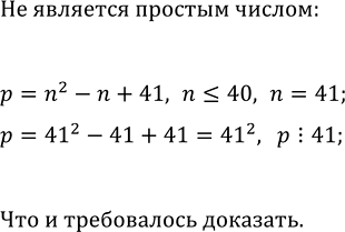
Леонард Эйлер открыл формулу простого числа p = n? - n + 41, которая верна для любого натурального числа n такого, что n ? 40. Докажите, что при n = 41 получится составное число.
Похожие решебники
Популярные решебники 7 класс Все решебники
*К сожалению, временные проблемы с публикацией комментариев с мобильных устройств.