Стр.38 ГДЗ Контрольные и диагностические работы Башмаков Нефедова 4 класс (Математика)
Решение #1

Рассмотрим вариант решения задания из учебника Нефедова, Башмаков 4 класс, Просвещение:
М-1. Запиши числа в порядке убывания:
9052, 9205, 52 900, 5920, 2950.
М-2. 10 000 - (3487 + 4613) · 78 : 900 =
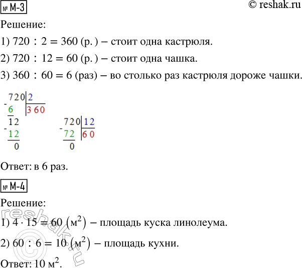
М-3. Две одинаковые кастрюли стоят 720 р. На эти деньги можно купить 12 одинаковых чашек. Во сколько раз кастрюля дороже чашки?
М-4. Кусок линолеума имеет размеры 4 м х 15 м. Шестую часть этого куска использовали, чтобы покрыть пол на кухне. Какова площадь кухни?
Похожие решебники
Популярные решебники 4 класс Все решебники
*размещая тексты в комментариях ниже, вы автоматически соглашаетесь с пользовательским соглашением