Упр.366 ГДЗ Мерзляк Полонский 6 класс (Математика)
Решение #1
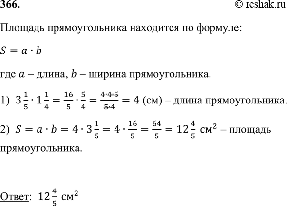
Решение #2

Рассмотрим вариант решения задания из учебника Мерзляк, Полонский, Якир 6 класс, Вентана-Граф:
366 Одна из сторон прямоугольника равна 3*1/5 м, а соседняя ? в 1*1/4 раза больше. Вычислите площадь прямоугольника.
Похожие решебники
Популярные решебники 6 класс Все решебники
*К сожалению, временные проблемы с публикацией комментариев с мобильных устройств.