Упр.36.12 ГДЗ Мордкович Семенов 11 класс (Алгебра)
Решение #1 (Учебник 2025)

Рассмотрим вариант решения задания из учебника Мордкович, Семенов, Александрова 11 класс, Просвещение:
Решите систему уравнений:
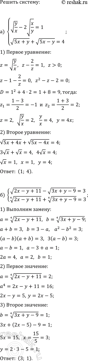
а) {v(y/x) - 2v(x/y) = 1; v(5x + y) + v(5x - y) = 4};
б) {v(2x - y + 11) - v(3x + y - 9) = 3; (2x - y + 11)^(1/4) + (3x + y - 9)^(1/4) = 3};
в) {y^2 + v(3y^2 - 2x + 3) = (2/3) x + 5; 3x - 2y = 5};
г) {x^(1/3) + y^(1/3) = 3; x^(2/3) - (xy)^(1/3) + y^(2/3) = 3}.
Похожие решебники
Популярные решебники 11 класс Все решебники
*К сожалению, временные проблемы с публикацией комментариев с мобильных устройств.