Упр.348 ГДЗ Мерзляк Полонский 5 класс (Математика)
Решение #1 (Учебник 2024)
Решение #2 (Учебник 2024)
Решение #3 (Учебник 2019)
Решение #4 (Учебник 2019)

Рассмотрим вариант решения задания из учебника Мерзляк, Полонский, Якир 5 класс, Просвещение:
Найдите градусную меру угла между стрелками часов, если они показывают: 1) 3 ч; 2) 6 ч; 3) 4 ч; 4) 11 ч; 5) 7 ч.
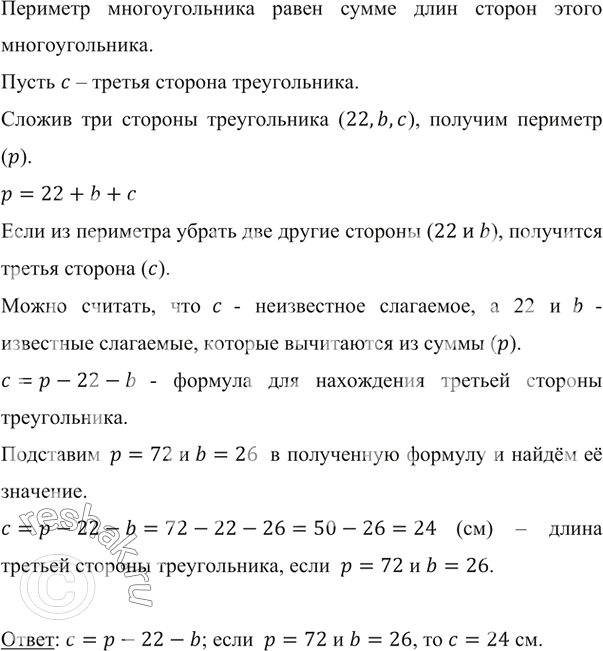
Периметр треугольника равен р см, одна сторона — 22 см, вторая сторона — b см. Составьте выражение для нахождения третьей стороны. Вычислите длину третьей стороны, если р = 72, b = 26.
Похожие решебники
Популярные решебники 5 класс Все решебники
*размещая тексты в комментариях ниже, вы автоматически соглашаетесь с пользовательским соглашением