Упр.32.23 ГДЗ Мордкович Семенов 8 класс (Алгебра)
Решение #1 (Учебник 2025)

Рассмотрим вариант решения задания из учебника Мордкович, Семенов, Александрова 8 класс, Просвещение:
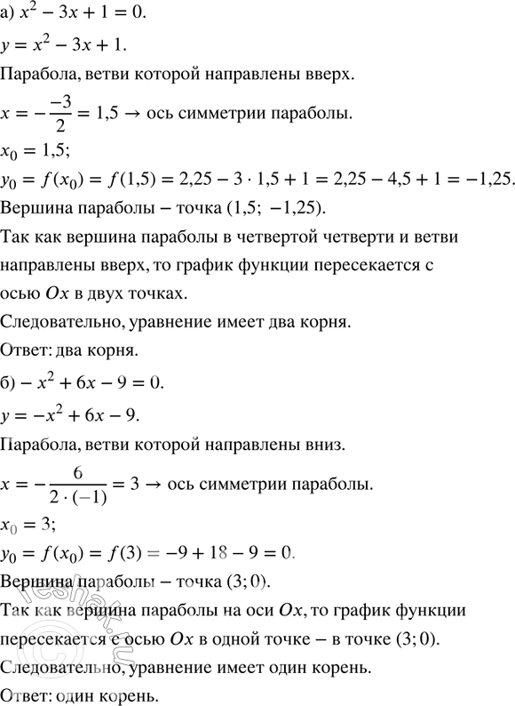
Выясните, сколько корней имеет уравнение:
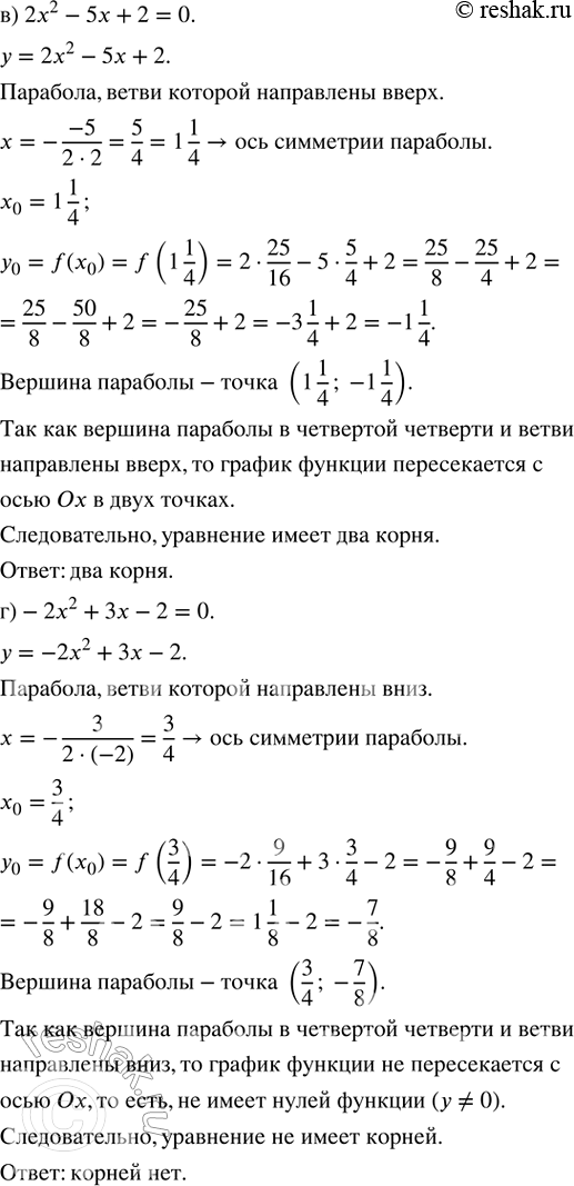
а) x^2 — 3х + 1 = 0; в) 2х^2 - 5х + 2 = 0;
б) -х^2 + 6x - 9 = 0; г) -2х^2 + 3х - 2 = 0.
Похожие решебники
Популярные решебники 8 класс Все решебники
*К сожалению, временные проблемы с публикацией комментариев с мобильных устройств.