Упр.311 ГДЗ Мерзляк 9 класс (Алгебра)
Решение #1 (Учебник 2024)
Решение #2 (Учебник 2021)
Решение #3 (Учебник 2021)

Рассмотрим вариант решения задания из учебника Мерзляк, Полонская, Якир 9 класс, Просвещение:
Изобразите на координатной плоскости множество решений системы неравенств:
1) {1?x?3, -4<y<5}; 2) {x^2+y^2?1, -0,5?y?0,5}.
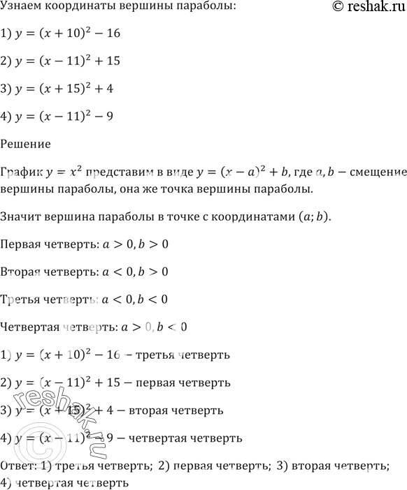
В какой координатной четверти находится вершина параболы:
1) у = (х + 10)^2 - 16;
2) у = (х - 11)^2 + 15;
3) у = (х + 15)^2 + 4;
4) у = (х - 11)^2 - 9?
Похожие решебники
Популярные решебники 9 класс Все решебники
*К сожалению, временные проблемы с публикацией комментариев с мобильных устройств.