Упр.30.29 ГДЗ Лукашик 7-9 класс по физике (Физика)
Решение #1

Рассмотрим вариант решения задания из учебника Лукашик, Иванова 8 класс, Просвещение:
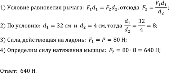
С какой силой натянута мышца (бицепс) при подъеме ядра весом 80 Н (см. рис. 204, г), если расстояние от центра ядра до локтя равно 32 см, а от локтя до места закрепления мышцы 4 см?
Популярные решебники 8 класс Все решебники
*К сожалению, временные проблемы с публикацией комментариев с мобильных устройств.