Упр.3.88 ГДЗ Виленкин Жохов 5 класс Часть 1, Просвещение (Математика)

Решение #1 (Учебник 2023)

Изображение Цена 1 кг конфет x р., а стоимость c кг конфет y р. Что означает выражение:а) y : x;   б) y : c;   в) x · c?Деление показывает во сколько раз делимое больше...

Решение #2 (Учебник 2023)

Изображение Цена 1 кг конфет x р., а стоимость c кг конфет y р. Что означает выражение:а) y : x;   б) y : c;   в) x · c?Деление показывает во сколько раз делимое больше...

Рассмотрим вариант решения задания из учебника Виленкин, Жохов, Александрова 5 класс, Просвещение:
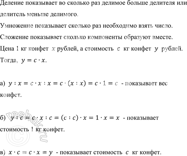
Цена 1 кг конфет x р., а стоимость c кг конфет y р. Что означает выражение:
а) y : x; б) y : c; в) x · c?

Деление показывает во сколько раз делимое больше делителя или делитель меньше делимого.
Умножение показывает сколько раз необходимо взять число.
Сложение показывает сколько компоненты образуют вместе.
Цена 1 кг конфет x рублей, а стоимость c кг конфет y рублей.
Тогда, y=c•x.

а) y:x=c•x:x=c•(x:x)=c•1=c - показывает вес
конфет.

б) y:c=c•x:c=(c:c)•x=1•x=x - показывает
стоимость 1 кг конфет.

в) x•c=c•x=y - показывает стоимость c кг конфет.

*Цитирирование задания со ссылкой на учебник производится исключительно в учебных целях для лучшего понимания разбора решения задания.
*размещая тексты в комментариях ниже, вы автоматически соглашаетесь с пользовательским соглашением