Упр.3.87 ГДЗ Дорофеев Суворова 7 класс (Алгебра)
Решение #1

Рассмотрим вариант решения задания из учебника Дорофеев, Суворова, Бунимович 7 класс, Просвещение:
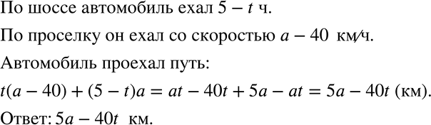
Автомобиль находился в пути 5 ч. Из этого времени t ч он ехал по просёлочной дороге, остальное время — по шоссе. Какой путь проехал автомобиль, если по шоссе он ехал со скоростью a км/ч, а по просёлку со скоростью, на 40 км/ч меньшей?
Популярные решебники 7 класс Все решебники
*размещая тексты в комментариях ниже, вы автоматически соглашаетесь с пользовательским соглашением