Упр.3.84 ГДЗ Дорофеев Суворова 9 класс (Алгебра)
Решение #1

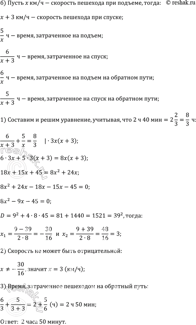
Рассмотрим вариант решения задания из учебника Дорофеев, Суворова, Бунимович 9 класс, Просвещение:
а) Дорога от посёлка Аникеевка до посёлка Баковка состоит из двух участков: 6 км подъёма и 5 км спуска. Велосипедист доехал от Аникеевки до Баковки за 1 ч. Его скорость при подъёме на 12 км/ч меньше, чем при спуске. Найдите скорость велосипедиста при подъёме и при спуске.
б) Пешеход прошёл путь от Баковки до Аникеевки (см. задачу а) за 2 ч 40 мин. Его скорость при спуске на 3 км/ч больше, чем при подъёме. За какое время пешеход пройдёт обратный путь?
Указание. Обозначьте буквой х скорость пешехода (в км/ч) на одном из участков пути.
Популярные решебники 9 класс Все решебники
*К сожалению, временные проблемы с публикацией комментариев с мобильных устройств.