🔥ГДЗ под запретом?

Упр.3.339 ГДЗ Виленкин Жохов 5 класс Часть 1, Просвещение (Математика)

Решение #1 (Учебник 2023)

Изображение Является ли число 9 делителем 135? Является ли делителем числа 135 частное 135 :...

Решение #2 (Учебник 2023)

Изображение Является ли число 9 делителем 135? Является ли делителем числа 135 частное 135 :...

Решение #3 (Учебник 2020)

Изображение Является ли число 9 делителем 135? Является ли делителем числа 135 частное 135 :...

Рассмотрим вариант решения задания из учебника Виленкин, Жохов, Александрова 5 класс, Просвещение:
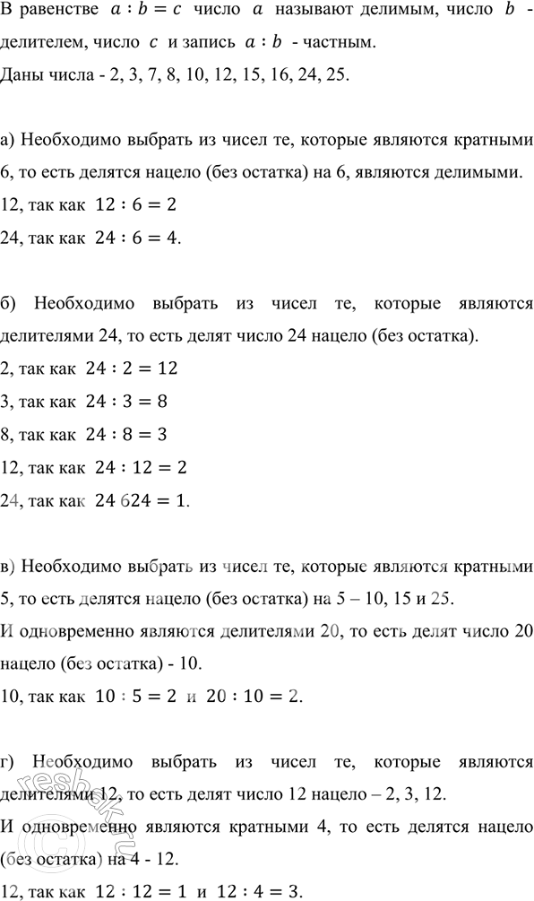
Выпишите из чисел 2, 3, 7, 8, 10, 12, 15, 16, 24, 25 те, которые являются:
а) кратными 6; в) кратными 5 и делителями 20; д) простыми.
б) делителями 24; г) делителями 12 и кратными 4;

Является ли число 9 делителем 135? Является ли делителем числа 135 частное 135 : 9?

*Цитирирование задания со ссылкой на учебник производится исключительно в учебных целях для лучшего понимания разбора решения задания.
*К сожалению, временные проблемы с публикацией комментариев с мобильных устройств.